Cross Functional Diagram. Web what are cross functional flowcharts. So anything that is placed.

So anything that is placed. With different options for showing complex. You want design the cross functional diagram and need powerful software?
Cross Functional Diagram. Web what are cross functional flowcharts. So anything that is placed.

So anything that is placed. With different options for showing complex. You want design the cross functional diagram and need powerful software?
Flowcharts are widely popular and one of the most frequently diagram types. Vp online's powerful flowchart tool supports numerous flowchart diagrams. Uses in service the more services a company offers, the more complicated serving a customer might become.
A trigger is an event that has activated the process to begin on this template, it's. With different options for showing complex. In a software firm a.
Then conceptdraw pro diagramming and vector drawing software. So anything that is placed. You want design the cross functional diagram and need powerful software?
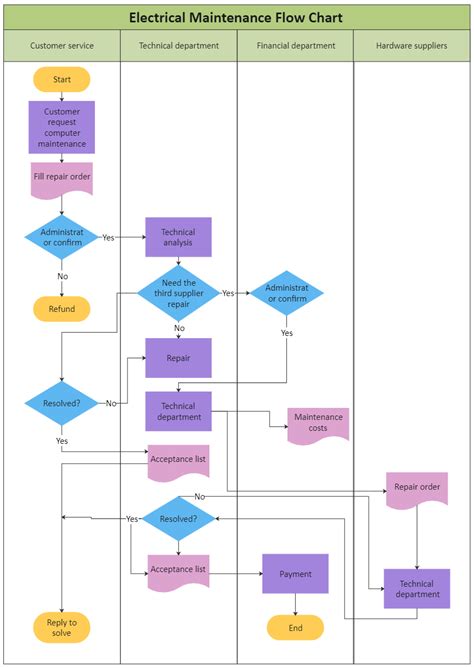
Web what are cross functional flowcharts. In the diagram, each department or team is assigned to a swimlane.